新闻动态
首页 > 行业资讯

新闻中心

并购重组视角下的上市公司破产重整实务研究

一、前言


随着我国资本市场的不断发展和完善,上市公司破产重整已成为化解企业债务危机、实现资源优化配置的重要途径。近年来,在经济结构深度调整与产业升级的宏观背景下,一批陷入困境的上市公司通过司法重整程序焕发新生,其中产业投资人的参与方式和赋能效果尤为关键。从并购重组的视角观察,破产重整不仅是债务清偿与权益调整的法律过程,更是产业资本介入、战略资源整合、企业价值重塑的市场行为。

当前,上市公司破产重整实践呈现出模式多元化、参与主体多样化、监管政策系统化等特征。尤其在产业投资人参与层面,不同性质的资本基于各自优势,通过不同路径介入上市公司重整。这些实践不仅关乎具体企业的存续与发展,也对资本市场健康运行、投资者权益保护和产业结构优化具有深远影响。

本文旨在系统梳理近年来上市公司破产重整中产业投资人参与的典型模式与实务案例,重点围绕重整完成后上市公司控制权变更、国有与民营产业投资人的赋能逻辑与实现路径等核心问题展开分析。通过案例比较与模式归纳,力图揭示不同重整路径背后的运作机制、监管考量与发展趋势,以期为市场参与方、监管机构及学术研究者提供有益的实践参考与理论借鉴。

二、重整完成后,上市公司实际控制人未有变更

经笔者检索2015年至2025年11月期间人民法院裁定批准上市公司重整计划案例(共计93家)发现,其中有31家上市公司在重整完成后,其实际控制人未有变更,具体呈现三种情形:(1)产业投资人系原控股股东或与原控股股东受同一主体实际控制;(2)产业投资人未成为控股股东;(3)未引入产业投资人。

笔者将在本部分围绕上述三种情形,系统探讨产业投资人在“实际控制人未变更”模式下如何参与上市公司破产重整并展开分析。

(一)产业投资人系上市公司控股股东或与控股股东受同一主体实际控制

在实际控制人未变更的模式下,部分上市公司在重整中引入的产业投资人为上市公司控股股东或者与控股股东受同一主体实际控制的主体。虽然上市公司陷入困境并进行重整,原控股股东暨实际控制人往往难辞其咎,但是此类产业投资人的核心优势在于其拥有外部投资者难以比拟的、基于深刻“内部认知”的赋能能力

在笔者检索的2015年至2025年11月期间人民法院裁定批准上市公司重整计划案例中有17家系此种情形,其中11家系国有上市公司,6家系民营上市公司。


【案例】:

图片


【案例分析】:

部分上市公司在重整过程中引入上市公司控股股东或者与控股股东受同一主体控制的主体作为产业投资人。

此类产业投资人的优势主要体现在四个关键维度:

其一,精准化解难题,高效清除历史遗留问题。原控股股东或者与原控股股东受同一主体控制的主体通常能透彻了解上市公司问题资产、隐性债务等问题,其作为产业投资人能够以高度精准性和最低沟通成本,迅速剥离不良因素,帮助上市公司实现止损并恢复生机。

其二,深度挖掘潜力,激活内部存量价值。此类产业投资人对技术、人才以及客户关系的深入认知,能够高效激发上市公司处于“休眠”状态的资产与业务潜力,快速完成内生性修复。

其三,保障平稳过渡,维持经营的连续性。此类产业投资人凭借对上市公司原有团队和业务的熟悉,能够最大程度降低重整期间的不稳定因素,确保上市公司的运营平稳有序。

其四,绑定信用,增强修复决心。此类产业投资人的“二次投入”有助于重建外部信任,在有效的公司治理制衡与法律框架监督之下,此类产业投资人独特的“内部人”视角以及“救赎”动力,能够转化为上市公司推动公司摆脱困境、实现重生的独特价值。

需要注意的是,此种模式下遴选产业投资人的方式有一定的特别之处,其主要通过两种方式:第一种方式为公开招募,公开招募仍然是最为常用的方式,不过在招募产业投资人时会设置极为严苛的报名条件,主要系在资产水平或者业绩承诺方面作出极高的要求。第二种方式为不通过公开招募的方式,直接确定产业投资人,此种方式仅在早年案例中偶有出现。

此类产业投资人除国有企业外,基本上均会进行业绩承诺,甚至部分国有产业投资人亦会进行业绩承诺,从而向广大投资者展示其“救赎”决心及实力。

(二)产业投资人未成为控股股东

在“实际控制人未变更”的模式下,部分上市公司在重整中引入产业投资人,但此类产业投资人在重整完成后并未成为上市公司控股股东,实践中称其为“赋能型产业投资人”。

在笔者检索的2015年至2025年11月期间人民法院裁定批准上市公司重整计划案例中,有5家系此种情形,其中2家系国有上市公司,3家系民营上市公司。

经笔者检索过往案例发现,此类产业投资人主要系为上市公司现有业务提供产业升级或者为上市公司拓展新业务。


【案例】:

图片


【案例分析】:

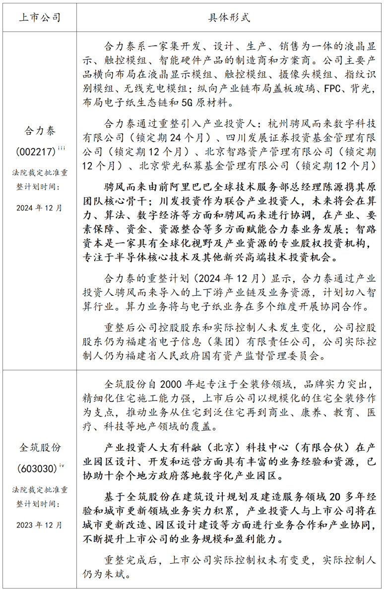
在上市公司破产重整中,赋能型产业投资人并不谋求控制权,而是依托其行业经验、技术能力或市场渠道,为上市公司实现业务升级或新领域拓展。

在上述案例中,上市公司合力泰在重整中引入以骋风而来为代表的产业方,借助其数字技术和产业链资源切入智算赛道,促进算力业务与原有电子纸业务的协同;全筑股份则依托产业投资人在产业园区的运营与地方政府资源,共同开展城市更新与园区建设类项目,增强业务多元性和盈利韧性。

需要注意的是,赋能型产业投资人虽不谋求控制权,但除极为个别案例外,该类产业投资人所持上市公司的股票锁定期基本上均为36个月,部分赋能型产业投资人会与上市公司原控股股东签署一致行动协议,确保上市公司在重整完成后能够保持战略方向的稳定性与执行的连续性。


(三)未引入产业投资人

在“实际控制人未变更”的模式下,部分上市公司在重整中并未引入产业投资人,此种模式细分为两种情形:一种为仅仅引入财务投资人;另一种为直接将出资人调整的权益(即,股票)几乎全部用于抵偿债务,不再引入任何形式的重整投资人。

在笔者检索的2015年至2025年11月期间人民法院裁定批准上市公司重整计划案例中有9家系此种模式,其中3家系国有上市公司,6家系民营上市公司。

【案例】:

图片

【案例分析】:

在上市公司破产重整中,未引入产业投资人的模式主要呈现两种情形:


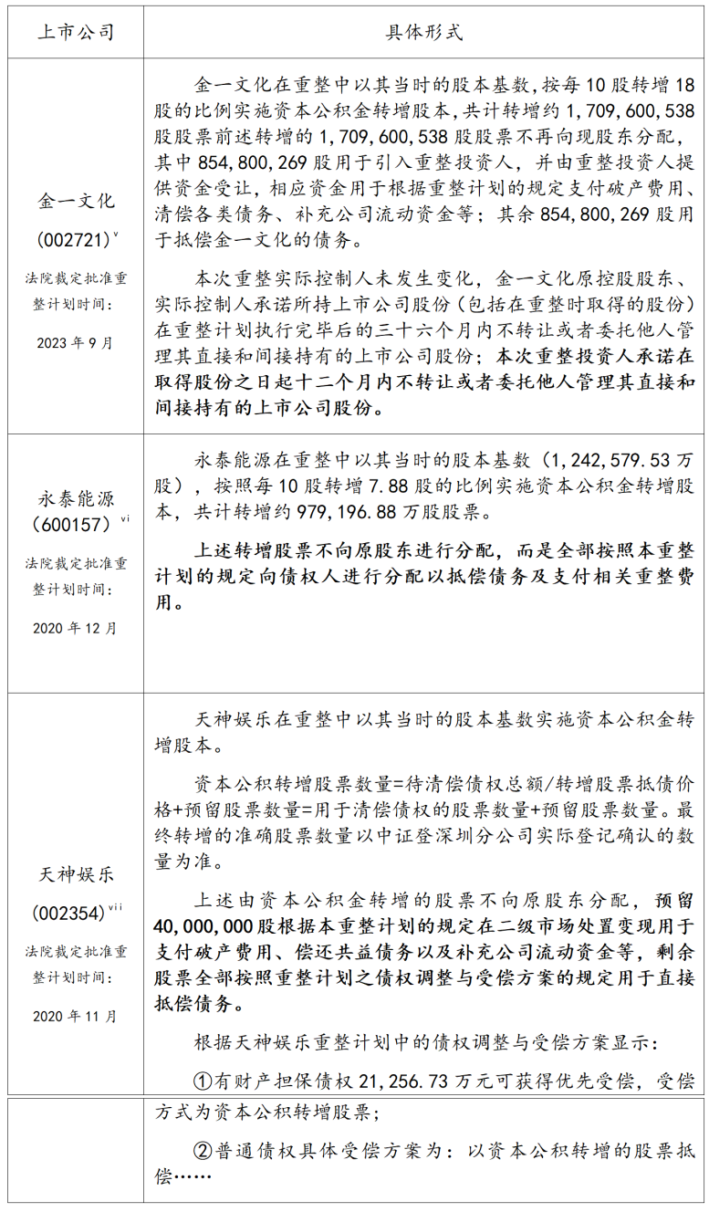
第一种为仅引入财务投资人。财务投资人通过提供资金的方式参与重整,资金主要用于清偿债务、补充公司流动资金或维持基本生产经营,财务投资人不谋求控制权,锁定期一般为12个月,例如,金一文化


该种情形下,上市公司进行重整的主要目的系获得短期流动性支持,从而实现债务结构优化,保障上市公司持续经营能力。财务投资人以资金注入换取上市公司股票,不参与实际经营,但通过锁定期安排确保重整完成后的股票二级市场的稳定性。


第二种为不引入任何形式的重整投资人,直接将调整的出资人权益(即,股票)全部或者几乎全部用于抵偿上市公司债务。


在不引入任何形式重整投资人的模式下,部分上市公司系因股本及负债规模极大,难以引入重整投资人,不得不采用此种模式,例如永泰能源在重整前其总股本高达124亿股,管理人审查确认的债务高达363亿元;另一部分上市公司系因能够与债权人达成一致,全部债务或者50%以上债务均以股票清偿,债权人可接受无现金清偿或者少部分现金清偿的方案,无需占用上市公司过多现金资源,从而无需引入重整投资人注入新的资金,例如,天神娱乐、厦工股份。


目前,上市公司在重整中采用不引入产业投资人模式的案例愈来愈少,自2024年开始,证券监管部门陆续就上市公司破产重整出台了会议纪要及监管指引,强化对重整方案可行性、资金来源、投资人锁定期及后续经营计划的审查,监管审核趋于严格,要求上市公司在重整后不仅能解决债务问题,还须具备可持续经营能力。



三、重整完成后,未有任何主体拥有上市公司控制权



经笔者检索2015年至2025年11月期间人民法院裁定批准上市公司重整计划案例(共计93家)发现,其中有7家上市公司在重整完成后,未有任一主体拥有上市公司控制权,笔者将在此部分详细探讨此种模式。

(一)获得上市公司控制权的认定


部分上市公司在重整完成后,未有任何主体拥有上市公司的控制权,关于认定投资者是否拥有上市公司控制权,通常需依据《上市公司收购管理办法》(2020年修正)第八十四条规定[viii]进行分析。


【案例】:

图片


【案例分析】:

对于投资者是否拥有上市公司控制权的认定主要依据《上市公司收购管理办法》(2025年修正)第八十四条规定进行核查,主要核查以下四种情形,如涉及任何一种情形则认定投资者拥有上市公司存在控制权,具体包括:

第一种为某一股东为上市公司持股50%以上的股东,此种情形较易理解与判断,不再过多赘述。

第二种为某一股东可以实际支配上市公司股份表决权超过30%,此种情形亦较易理解与判断,不再过多赘述。

第三种为某一股东通过实际支配上市公司股份表决权能够决定公司董事会超过半数成员选任。

此种情形下,如果某一股东已经实际控制董事会超过半数的成员,则一般认定其属于足以实际支配上市公司股份表决权能够决定公司董事会超过半数成员选任,但如若单一股东未能实际控制董事会超过半数的成员,则需进一步考量其是否能够决定公司董事会超过半数成员选任。

实践中,鉴于绝大部分上市公司一般在章程中约定按照累积投票制选举董事,而累积投票制度的特殊性在于,在选举董事时,股东手中的选票可以累积使用,且需综合考虑当次拟选举董事会成员人数等因素,具体测算方法可详见笔者撰写的《上市公司中小股东视角下累积投票制应用实务研究》一文。因此,通常情况下,除上市公司股权比例绝对集中的情形外,单一股东能否决定超过半数董事会成员的选任则存在极大的不确定性。

第四种为某一股东依其可实际支配的上市公司股份表决权足以对公司股东大会的决议产生重大影响。

实践中,关于此情形需考虑上市公司股东所持上市公司股份比例的分布情况,以赫美集团重整案为例,重整完成后,上市公司第一大股东持有上市公司股份占总股本的20.58%,但前五大股东中,除第一大股东以外的其他股东持有上市公司股份合计占总股本的26.09%,上市公司前五大股东中除第一大股东之外的其他股东合计持有的股份已经超过第一大股东及其一致行动人所持上市公司股份,且差距部分大于5%,由此可见,第一大股东及其一致行动人在参与股东大会表决时,明显存在制衡力量,因此认定第一大股东及其一致行动人对上市公司股东大会决议不足以产生重大影响。

在过往的上市公司重整案例中,此种模式虽为监管所允许,但实践中并不多见。这主要是因为该模式可能引发上市公司后期经营不稳定,且一旦出现违法违规行为,监管部门将难以锁定具体、唯一的责任人进行“穿透式”追责。

2025年12月5日,中国证监会发布《上市公司监督管理条例(公开征求意见稿)》,该条例第二十三条在《上市公司收购管理办法》(2025年修正)第八十四条的基础上增加一条认定拥有上市公司控制权的情形,即,“上市公司股权分散,可以支配公司重大财务和经营决策的董事、高级管理人员以及实际履行职责的其他人员应当认定为上市公司控股股东或实际控制人”。前述条例目前仍在征求意见阶段,待其正式颁布后,前述新增情形将会作为核查投资者是否拥有上市公司控制权的情形之一。

前述新增条款扩大了上市公司控股股东或者实际控制人的认定范围,通过引入“事实控制”标准,精准识别对上市公司施加决定性影响的关键个人或团体,可见监管部门对于上市公司系“无主”状态持谨慎态度。

(二)未有任何主体拥有上市公司控制权模式下产业投资人的赋能形态

上市公司重整完成后,如未有任何主体拥有上市公司控制权,产业投资人的赋能形态主要有以下两种:一种为多家产业投资人共同赋能上市公司,均不谋求控制权,产业投资人之间亦未签署一致行动协议;一种为单一产业投资人,其公司性质偏向金融、投资,主要以国有企业为主。


【案例】:

图片


【案例分析】:

上市公司重整完成后,如未有任何主体拥有上市公司控制权,产业投资人的赋能模式主要呈现两种典型形态。

一种是以步步高为代表的多家产业投资人协同模式,引入多家背景各异的投资人,它们之间并无一致行动协议,而是各自发挥在供应链、数字化、农产品等领域的专长,通过组建合资公司、优化特定业务链条等方式进行“分工作业”的方式为上市公司进行精准赋能,各产业投资人委派董事共同参与上市公司经营,上市公司不受任何单一产业投资人控制。

另一种是以华昌达为例的单一产业投资人模式,此类模式主要是引入金融投资机构,产业投资人系通过提供巨额资金支持、承诺不减持以稳定市场信心,并利用其广泛的产业网络为公司在业务对接、管理优化及未来资产注入等方面进行宏观层面的资源赋能,这种模式更加侧重于资本和资源的嫁接。



四、重整完成后,国有产业投资人获得上市公司控制权



近年来,国有产业投资人通过参与上市公司重整的方式获取上市公司控制权,已逐渐成为上市公司破产重整的主要趋向。

经笔者检索2015年至2025年11月期间人民法院裁定批准上市公司重整计划案例(共计93家)发现,有15家上市公司系在重整完成后,由国有产业投资人获得上市公司控制权,其中有10家系由民营上市公司变更为国有上市公司,有5家系原本为国有上市公司。

此类参与上市公司破产重整的国有产业投资人主要可划分为以下两类:实业型国有产业投资人、资本运营平台型国有产业投资人,在本部分,笔者将为各位详尽阐释不同类型的国有产业投资人为上市公司实施不同方式赋能的情况。

(一)实业型国有产业投资人的赋能形式

实业型国有产业投资人主要指具有实体经营业务的国有企业,这类投资人在参与上市公司重整时,往往依托其在特定行业的深厚积累和资源优势,为上市公司提供更为直接且具体的赋能支持,其实业背景使其能够深入理解行业动态及上市公司运营。


【案例】:

图片


【案例分析】:

在实业型国有产业投资人赋能的案例中,这类投资人通常以其实体经营业务为依托,结合自身在特定行业的资源积累,为上市公司提供全方位的支持。这种支持不仅体现在资金注入上,更侧重于通过产业协同、资源整合以及管理优化等方式,助力上市公司实现可持续发展。

以广田集团为例,产业投资人特区建工作为城市项目的总包商,天然需要将装饰项目进行分包,加之其拥有丰富的客户资源,能够为上市公司导入更多优质的业务订单。此外,特区建工具备“市政特级+设计甲级”这一稀缺牌照,广田集团借此可顺利进入市政精装、轨道交通装饰等领域。

再以中利集团为例,产业投资人控股股东建发股份在线缆主材的供应链资源方面具有显著优势,而中利集团的主营业务之一正是特种线缆业务。建发股份还拥有物业、房地产等资源,能够配套推进光重储项目,实现资源的有效整合。

然而,值得注意的是,由于实业型国有产业投资人自身也从事实体经营,因此在赋能过程中可能会出现潜在的利益冲突,比如同业竞争问题。以广田集团为例,鉴于其产业投资人特区建工部分控股子公司与广田集团在公共建筑装饰工程方面存在一定业务重合,因此产业投资人特区建工集团出具关于避免同业竞争关系的承诺函》,承诺在持有上市公司股票之日起60个月内尽最大努力通过资产重组、业务调整、委托管理等多种措施或整合方式稳妥推进解决同业竞争问题。

(二)资本运营平台型国有产业投资人的赋能形式

资本运营平台型国有产业投资人主要指由地方政府或国资监管机构设立,以资本运作和资产整合为核心手段,通过股权投资、并购重组、基金运作等方式推动产业布局优化和国有企业改革的主体,此类投资人通过参与上市公司破产重整获得上市公司控制权后,通常会将其名下的被投企业置入上市公司或者为上市公司导入更多优质订单。


【案例】:

图片


【案例分析】:

资本运营平台型国有产业投资人的赋能机制可归纳为两种核心模式。

其一为资产注入模式,以宝塔实业为例,其在重整计划执行完毕四年后,通过重大资产置换交易剥离原有产业资产,同步注入产业投资人控股子公司持有的新能源资产,完成主营业务的根本性变更,资产注入的时间通常发生在重整完成三年后。

其二为产业链协同模式,即依托产业投资人的资源网络提升上市公司运营效能。如方正科技案例所示,产业投资人通过整合其在消费电子、汽车电子等领域的产业链资源,为上市公司导入订单资源并拓展客户渠道,进而优化其盈利结构与市场竞争力。

上述两种模式虽实施路径各异,但均遵循国有资本通过资源整合与产业链协同推动困境企业重整重生的底层逻辑,与当前国企改革"做强主业、优化布局"的政策导向具有内在一致性。



五、重整完成后,民营产业投资人获得上市公司控制权



在上市公司破产重整中,民营企业一直作为重要参与方,民营产业投资人参与上市公司重整。

经笔者检索2015年至2025年11月期间人民法院裁定批准上市公司重整计划案例(共计93家)发现,有31家上市公司在重整完成后,由民营产业投资人获得上市公司控制权,其中有27家系原本为民营上市公司,有4家系原本为国有上市公司。

此类产业投资人获得上市公司控制权后,主要选择以下两种路径经营上市公司:一种是在取得上市公司控制权后,聚焦并深耕其原有主营业务,通过优化治理结构、提升运营效率、强化市场竞争力等方式,推动上市公司回归健康发展轨道;另一种则是在坚守上市公司核心主营业务的基础上,凭借自身在新兴领域的产业积累与前瞻性布局,积极推动上市公司向更具增长潜力的新赛道拓展,实现传统业务与新兴业务的协同发展,重塑上市公司的价值增长曲线。

笔者将在本部分详细阐述以上两种主要路径具体操作方式以及对上市公司后期发展的影响。


(一)聚焦并深耕其原有主营业务


绝大部分民营产业投资人取得上市公司控制权后会继续聚焦并深耕上市公司原有的主营业务,此类产业投资人主要分为两类,一类为与上市公司所在行业相关的产业投资人,另一类为以投资或资产管理为主营业务的公司。


【案例】:

图片


【案例分析】:

部分民营产业投资人参与上市公司重整并获得上市公司控制权后会通过赋能原有主业来重塑企业价值,正邦科技与银亿股份的实践提供了鲜明对比。

上市公司正邦科技在重整中引入的产业投资人系同行业巨头-双胞胎集团,其赋能核心在于业务协同与产业整合。双胞胎集团不仅提供管理支持,更赋予正邦科技在业务机会上的优先权,并计划将自身优质资产注入,旨在通过纵向一体化做大做强上市公司原有的生猪养殖产业链。

相比之下,上市公司银亿股份引入的产业投资人是一家股权投资基金,其赋能模式更侧重于财务纾困与资源嫁接。投资人首先利用其注入上市公司的资金化解上市公司的债务危机,保障其生存;进而凭借其市场拓展、企业管理等优势,为上市公司提供必要的资源支持,例如订单支持等。

这两个案例共同印证了产业投资人在企业重整中的关键作用:无论是同业投资人的深度产业整合,还是以投资为主的产业投资人的战略资源赋能,其最终目标都是通过聚焦上市公司原有主营业务,实现其内在价值的根本性修复与提升。

(二)在原有业务基础上向新赛道拓展


部分民营产业投资人在获取上市公司控制权后,会基于上市公司的既有业务向新赛道进行拓展。


【案例】:

图片


【案例分析】:

部分上市公司在重整过程中,会引入与原有主业完全不同的产业投资人。重整完成后,公司在产业投资人的引领下,在延续原有业务的同时,向新赛道拓展,从而形成“传统业务+新兴板块”双轮驱动的发展格局。在此过程中,原有业务虽继续保留,但其在总收入中的占比通常会逐步下降。

以花王股份和京蓝科技为例,两者均在司法重整中引入了具备新赛道背景的产业投资人,并于重整后通过资产收购等方式快速布局新业务,推动公司超越原有主业框架。

具体来看,花王股份在保持原有园林工程业务优势的基础上,依托产业投资人徐良在半导体领域的资源,通过现金收购尼威动力股权切入半导体产业,实现从传统园林向高科技领域的跨越。京蓝科技则与产业投资人云南佳骏靶材科技有限公司(实际控制人专注于固危废资源化利用)深度融合,一方面通过破产重整投资快速获取危废经营资质与产能,另一方面设立靶材事业部并整合专业团队,使含锌铟固危废资源化利用业务迅速成长为重要营收来源,原有节水生态业务的收入占比相应逐步降低。

需要指出的是,上市公司选择此类转型模式,多是因为原有业务持续萎缩,亟需寻找新的增长点。然而,从启动重整、引入产业投资人到新业务真正步入正轨,通常需要一定周期。在此期间,原有业务仍需支撑公司营收,以避免触及财务类退市指标。

例如,花王股份在重整当年(2024年)因营业收入未达1亿元而被实施退市风险警示。若其2025年营业收入未能达到3亿元,公司将面临终止上市风险。目前花王股份正推动对尼威动力的股权收购,能否在2025年顺利达成营收目标,仍有待观察。


六、结语


上市公司破产重整是一项涉及法律、金融、产业与管理多重维度的系统性工程。在并购重组的视角下,重整不仅是困境企业债务化解的终局路径,更是产业资本进行战略布局、资源整合与价值再造的重要契机。本文通过对近十年典型案例的梳理与分析,系统阐释了产业投资人在上市公司重整中的参与模式、赋能方式与控制权演变逻辑。

从实践来看,产业投资人的身份属性、资源禀赋与战略意图深刻影响着重整路径与最终成效。无论是实际控制人未变情形下的内部赋能,还是国有资本通过实业协同或资本平台进行的产业链整合,抑或是民营资本围绕主业深耕或新赛道拓展所进行的价值重塑,均体现了资本市场在风险化解与资源配置中的关键作用。同时,监管政策的逐步完善也对重整方案的合规性、可行性与持续性提出了更高要求。

未来,随着资本市场改革持续深化与产业结构进一步升级,上市公司破产重整将更加注重产业逻辑与长期价值,推动形成市场化、法治化、专业化的企业拯救机制。各类投资主体应在充分识别企业核心问题与产业机遇的基础上,设计更具协同性与可持续性的重整方案,助力上市公司真正实现“涅槃重生”,并为资本市场高质量发展注入新的活力。

>>返回
招聘信息 | 联系方式 | 合作伙伴 | 站点地图 | 律所邮箱 | i华商