新闻动态
首页 > 行业资讯

新闻中心

房票的法律定性分析

前言

近年来,房票作为一种补偿替代工具,已被各地方政府广泛应用于拆迁补偿领域。从2014年浙江诸暨首次试点至今,房票制度已在全国范围内快速发展,北上广深等一线城市也相继开展试点工作。然而,由于缺乏全国性统一立法,关于房票的法律定义,各地的规定不一致,甚至是没有具体规定,只是作为一个临时工具存在。房票依据的法律文件效力普遍较低,在司法实践中,房票的规定,常面临不被法院采纳的尴尬处境。这一切都是由于对房票的法律定性不清,无法构建有关房票更高效力的法律导致的。

一、房票的定性分歧

在各地相应的法律文件当中,房票的定性存在一些分歧:

1. 结算凭证说:大部分地方,将房票定义成是一种结算凭证。如郑州市在2022年6月8日发布的《郑州市大棚户区改造项目房票安置实施办法(暂行)》第一条规定:房票是被征收人房屋安置补偿权益货币量化后,征收人出具给被征收人购置房屋的结算凭证。


2. 特定票据说:有一些地方政府,将房票定性为一种票据。如《江山市中心城区规划控制范围内“房票”安置实施办法(试行)》第二条规定:“房票”是被征收人在江山市行政区域范围内购买合法商品住宅房屋时,用于抵付购房款的特定票据。


3. 综合说:认为房票既是一种结算凭证,也是一种票据,《广州市房票安置实施方案》规定,房票是被征收人房屋安置补偿权益货币量化后,征收人(区政府)出具给被征收人购置房屋的结算凭证。即在被征收人与征收人(区政府)签订补偿协议后,将被征收人可获得的权益转换成一张可用于购置房屋的票据。


这些地方规范性文件对房票所做的定性都有一定的事实依据,但最终如何定性,存在分歧。本文欲通过将现行房票与其他相关票证进行比对,并从房票的初始目的和发展趋势出发,对房票的法律性质进行界定,以便在实践中,建立和合法运作房票制度。



二、房票的起源与发展

(一)起源阶段(2014-2015)

根据南方周末客户端的报道《“房票”政策从哪来?》显示,浙江省诸暨市2014年在三旧改造行动中,被征收人获得了“商品房安置购房证明”(即房票),用于在政府统一提供的80家楼盘中购房。2014年9月底,安徽铜陵市出台了政策,棚户区改造除物业置换、现金补偿外,还可选择房票。房票可以购买政府指定的安置房。


2015年底安徽省安庆市发布《安庆市市区房屋征收房票安置办法(试行)》,该文件是第一个以房票安置为名称的法律文件。所以很多学者将安徽安庆市作为房票使用的起源。


2015年开始的棚改进入了一个新阶段,大部分的棚改以货币化安置为主,一个重要原因就是帮助房地产企业去库存。由于棚改赔偿所涉资金巨大,对地方政府的资金压力较大,而且被征收人获得巨额资金后并不一定购房,甚至还发生了肆意挥霍、赌博的事件。于是在多方因素影响下,房票这种可以解决地方政府融资问题,还可以代替现金支付,用于购买房地产去化的新方式得以产生,并在全国各地方政府中使用。


(二)发展阶段(2016至今)


经过两年的发展,房票在各地方起到融资和去库存的作用,被各地方政府认可。从2016年开始,全国各地方都开始将房票引入征收和棚改补偿的体系。使用房票的城市,从三、四线城市的安庆市、奉化市(现宁波奉化区)、云和县、江山市,逐渐向各省会城市的南京、西安、郑州发展。


进入2024年后,一线城市的北上广深也开始试行。2024年7月,北京市通州区发布了《北京市通州区房票安置实施方案(试行)》向社会公开征求意见;上海和广州均在2024年已经实际使用房票进行了安置。


至此,房票的临时性工具角色并未发生根本性改变,涉及的面却越来越大,风险累计可能越来越大。如果要保障房票的合法运作,对于房票的定性就愈发急切。


三、房票的特征


笔者结合各地方政府的使用情况和地方规范性文件的规定,将房票的一些特征总结如下:


1.房票是由政府签发


在所有地方政府的文件中,房票都是由政府特定的部门签发的。至于签发人,各地都有所不同。仅广州的房票,可能因具体的项目,签发部门都有不同。比如,如果所涉项目为城中村改造项目,那么签发单位可能就是区更新局。如果是一般的土地整备,签发的单位可能是土地管理部门(土地开发中心)。其他一些地方的房票多数与棚改有关的征收相关,签发的政府部门有很多是住建部门。也有集体土地征收的,签发单位可以是土地管理部门或区县政府。


2.房票是征收补偿形式


我们梳理全国各地的房票相关规定,基本上所有的房票都是因行政征收补偿而获得的一种票证。很多地方将其认定为除物业置换、货币补偿之外的第三种补偿方式。


3.房票具备一定结算和支付功能


取得房票的被征收人可以购买特定范围的房屋,房票是作为货币的代替物,行使了支付功能。


房票的适用过程主要是:征收人确定可使用房票的楼盘,被征收人选房、买房,将房票作为现金支付给开发商,开发商定期与政府的相关部门进行结算,房票就成为一种结算的凭证。因此房票具备了一定的支付功能和结算功能。


4.房票具备一定的财产属性


房票是被征收人的财产,每一张房票的持有人会登记在房票上,被征收人是房票的所有权人。房票的持有人可以持有房票购买相应的房屋。也只有房票的持有人在特定范围可以有限度地转让。说明房票具有一定的财产属性。


5.房票有使用期限


房票由政府相关部门签发后,有一定的使用期限。在使用期限内,持票人才可以持该房票购买相关的房屋。超过期限之后,房票持有人需向政府相关部门进行兑付。目前为止并没有看到有地方延长房票使用期限的规定。所以房票的使用是有一定的期限的。


6. 房票是一种要式票证


在各地的房票相关规定当中,房票在当地一般有统一的样式。如要求房票必须有持票人的信息、票面金额、签发单位的盖章、签发日期等等。因此房票是一种有特定样式的票证。但是由于没有全国性或者地域性的统一规定,各地方的票证的样式不尽相同,都有各自的颜色。


除上述特征之外,我们还发现房票在一些地方是可以转让的。至于转让的对象和转让的范围,各地存在不同规定,如有的限制转让的范围,有的限制转让次数。可转让在某些地方也是房票的一个特征。


四、房票的比较法分析

一)房票与地方政府债券


房票是政府相关部门给予被征收人的补偿,但是该补偿并不直接体现为现金或财产,那么从某种角度而言,政府部门并未给予最终的补偿。开发商收到了该房票,最终还是需要向政府部门结算获得现金。由此,房票是否可以被认定为政府给被征收人出具的一种债券呢?我们将两者的特征进行了比对:


图片


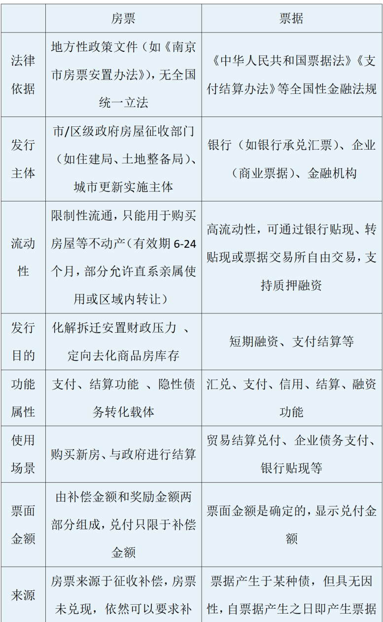
(二)房票与票据


房票被用于被征收人购买房地产开发商的房屋,有支付功能,而且,房票中记载的信息与票据类似,那么是否可以将房票认定为一种票据?中国的票据主要是汇票、支票和本票,都由银行、企业签发。汇票可通过背书转让代替现金的支付功能。我们将房票与票据进行了比对:


图片图片


(三)结论


房票产生的直接目的就是被征收人购买新房的代币支付,但房票不是现金,开发商接受房票,是由于政府承诺兑付。从房票承兑的形式看,这是票据的基本功能。但是从政府承诺角度,房票是政府的信用债务,是地方债的特征。因此,我们看到了房票既有债券的特征,又有票据的一些特征,但是很多方面又做了各种限制,如流通的限制、支付范围的限制等。结合房票现有的法律依据都局限于一些地方规范性文件的层级,我们认为房票还只是停留在一个政策临时性工具,房票制度是不完善的。虽然各地方政府在规定房票的规范性文件中,大都将其界定为一种结算凭证,但其实际使用场景和特征远大于结算凭证这一种描述。


五、房票法律定性重构


(一)现行房票定性的局限性


1.各地规范不统一


已在全国各地方推行的房票,却没有全国统一性立法。这导致各地方关于房票的规定,并不是一致的。笔者搜集了各地方关于房票的界定:


图片图片


2. 房票依据的规范性文件有效期短暂


各地方的规范性文件的有效期限都很短,如《南宁市征拆住宅房屋房票安置暂行办法》的有效期就是两年。也就是说,每个地方规范性文件就无效,所规定的房票性质可能很快改变。


3.结算凭证存在的瑕疵


根据上述文件的界定,房票被定义为一种购房的结算凭证。所谓结算,是一种会计用语,是指把某一时期内的所有收支情况进行总结、核算。根据中国人民银行发布的《关于调整票据、结算凭证种类和格式的通知》中,明确了银行结算认可的结算凭证类型,如汇票、本票、电汇凭证。从纳入结算的凭证类型可以说明,结算凭证必须是可以体现货币转移的证明。


房票最初是政府相关部门给予被征收人向开发商购买房屋的一种凭证,而开发商持该凭证与政府相关部门结算,但是,房票并没有任何的货币或财产予以担保,完全是政府的信用予以保障,相当于地方政府债,但是政府完全没有履行地方债券发行程序,其承兑完全依赖地方政府的收入。如地方政府入不敷出,就可能发生无法兑现的风险。房票可能最终无法结算。房票没有票据和地方债的制度性保障。


4.实际功能超出界定范围


房票是被征收人与开发商结算房款的结算凭证,也是开发商与政府相关部门结算获得价款的凭证。之所以房票可以被定义为一种结算凭证是因为政府部门做出的支付承诺,可以实现货币的转移。


但是,房票是地方政府创设的一个政策工具,并未将与现有的可以导致货币转移或支付的已有金融工具相关联,也没有更高效力的法律依据。政府相关部门签发房票并未投入资金,完全是一种支付安排。


但实际使用时,又想扩大房票的使用场景,导致实际操作超出了支付安排的范畴。


(二)房票性质的重构


《广州市房票安置实施方案》明确,房票就是一种票据也是结算凭证。根据《中华人民共和国票据法》第二条,票据是指汇票、本票和支票。这些票据的确有结算功能,那么房票是否可以是上述票据中的一种呢?


结合房票的特征和实现的目的,笔者认为上述三种票据中,汇票与房票更接近。那房票定性为一种商业汇兑汇票是否可行呢:


根据《中华人民共和国票据法》第十九条的规定,汇票是出票人签发的,委托付款人在见票时或者在指定日期无条件支付确定的金额给收款人或者持票人的票据。根据《商业汇票承兑、贴现与再贴现管理办法》第十条规定,商业承兑汇票是由银行、农村信用合作社、财务公司以外的法人或非法人组织承兑的商业汇票。商业承兑汇票承兑人应为在中华人民共和国境内依法设立的法人及其分支机构和非法人组织。房票完全可由征收单位开具,委托政府财务单位无条件支付。


可能读者有疑问称:那如何实现被征收人去购买新房去库存的目的呢?如何实现奖励金额呢?


这些疑问是确实存在的,但这些问题并非根本问题,而是激励被征收人购房的问题。既然是激励,那么完全可以将激励与房票标注的金额相隔离,通过其他方式来实现激励的结果。比如,持房票购买新房,可以有折扣。折扣的金额由政府补贴实现。


由于房票是有期限的,期限届满,如果持票人未购房,也是可以兑付现金的。兑付金额很多也是不包括奖励金额的。因此,房票定性为一种商业承兑汇票,存在很大的可能性。


(三)房票被定义为商业兑付汇票的意义


如果将房票定义为商业兑付的汇票,那么现有房票运行过程中的很多问题都会迎刃而解。笔者梳理了汇票定性下的意义:


1. 房票被定性为商业兑付的汇票,那么对于被征收人的补偿并未突破现有法律关于补偿方式的限制。房票凭证有了更高的法律依据。商业兑付的汇票完全被认定为货币补偿的范畴,并非货币补偿或产权置换外新的补偿方式。


2. 房票被定性为商业兑付的汇票,那么交付商业汇票后,就是完成了征收补偿。即使最终兑付部门不能兑付,形成的债也不再是未完成征收补偿,而是票据权利义务的履行责任问题。


3. 房票被定性为商业兑付的汇票,被征收人、房地产开发商既可以按照汇票的规则,到期后向承兑人兑付,也可以向银行贴现融资,甚至是向其他债权人背书转让,这让房票更容易被接受。


4. 房票被定性为商业兑付的汇票,并不会影响被征收人购买新房的积极性。被征收人购买新房,是因为现有房屋被征收,有住房需求。另一个原因是购买新房可以获得额外的奖励补偿。房票被定性为商业兑付汇票,只要存在奖励或优惠,不会影响被征收人购买新房。


5. 房票被定性为商业兑付的汇票,汇票可以通过背书流通,具有支付、结算、融资等票据功能,开发商更容易接受房票,可以更容易吸引开发商加入提供房源。


6. 房票被定性为商业兑付的汇票,政府征收部门可以通过开具房票,就可以为政府相关部门提供短期融资功能。

六、深圳房票探索的设想

房票的存在,主要是政府部门代替货币,补偿给被征收人,被征收人以房票作为向开发商购买新房的凭证。2025年3月27日,深圳市住房建设局正式发布《关于规范城市更新实施工作的若干意见》,也明确提出“建立房票制度,探索城市更新项目补偿安置多元化路径”。笔者认为深圳建立房票制度需要充分考虑实际需求:


1. 对于征收部门而言,开具房票给被征收人,用于补偿被征收的房屋,希望被征收人认可。同时,希望更多的开发商愿意接受通过房票购买新房。定期兑付开发商的房票,是短期融资行为,缓解征收部门的资金压力。


2.对于被征收人而言,其收到房票,马上向开发商购房,支付房票即可。然而,主体的需求是多样的,同种需求,也有差异。如果被征收人希望购得的房屋登记在子女名下,那么就会希望房票可以转让给子女。如果被征收人购买新房时,还想购买一个车位,那么就希望房票的购买对象范围增加车位。


3.对于开发商,销售了房屋获得的却是房票,但其需要支付工程款,所以希望房票可以转让给施工方。开发商欠付银行的贷款到期,开发商希望房票可以贴现给银行,偿付贷款。


所有这些都是合理需求。房票满足上述需求,被定性为商业兑付的汇票,这些需求都不再是问题。深圳探索房票制度,完全可将房票与商业兑付汇票综合考虑。如果房票属于商业兑付汇票,那么需要解决如下问题:


1. 房票金额的确定


如果房票的性质是商业汇票,那么出票金额应是确定的,而不应是可变的。房票是与征收补偿相对应的,补偿金额是确定的,房票金额也应予以确定。


2.新房纳入


关于房票的购买对象,是否需要纳入专门的房产池?如果按照现有的房票界定,纳入房产池供房票持有人购买是有必要的。但是如果将房票界定为商业汇票,那么是否建立房产池已无必要。相反,纳入房产池给了权力寻租空间,如房产池中房屋价格是否公平,很难进行判断,相反,不纳入房产池,房价完全可以在市场环境中比对。


3.购房激励


如果房票金额与补偿一致,房票没有对应的房产池,那么被征收人何必去购买房产?因此,购房激励必然是房票制度中重要一环。深圳探讨房票制度,就需要制定购房激励制度。


由于房票金额是与补偿金额一致,那么激励只能体现在房票金额之外,如持房票购房,政府可以进行补贴,补贴金额可以根据具体的房屋位置、容积率等多方面进行确定。补贴金额可以由政府另行承诺支付。


由于没有房产池,但需要开发商接受房票,也需要建立开发商承诺接受房票,房屋销售的价格与市价一致和相应的监督机制。


综上,笔者认为,房票作为一种融资和去化工具,在特定的历史时期有着积极的作用。但是其缺乏法律定性,导致我们无法界定其使用环境的范围,也无法对其功能是否可以扩展做出决定。因此,无论是已经在使用房票的城市,还是在讨论房票制度的深圳,都需要对房票的法律性质进行界定,并在其界定范围内使用房票,将房票的优点发挥,而将房票的不利降到最低。

>>返回
招聘信息 | 联系方式 | 合作伙伴 | 站点地图 | 律所邮箱 | i华商