新闻动态
首页 > 行业资讯

新闻中心

研学旅行法律责任边界探析——基于研学活动参与主体角度

随着素质教育的推进和“双减”政策的实施,研学旅行市场迎来爆发式发展。无论是学校,抑或新生代家长,都越来越重视寓教于游的研学旅行实践教育活动。各类研学活动市场主体、各种研学旅行活动如同雨后春笋般兴起,与其他任何经济活动一样,在野蛮生长的同时也必将面临发展阵痛——例如行业合规及法律风险。本文将立足于参与研学旅行活动的市场主体,以实际案例为切入点,探讨研学旅行活动中各方主体的法律责任和风险。

一、研学旅行的发展现状

(一)研学旅行活动的特点

广义而言,研学旅行活动属于旅游活动的一种细分形式;从狭义出发,结合教育部等11部门于2016年11月发布的《关于推进中小学生研学旅行的意见》中关于“研学旅行”的定义,“有所研、有所学”是研学旅行的核心,即具有明确的教育研究主题、具有相应的课程设计和内容研发,但其实质仍为一项旅游活动。根据《黑龙江省研学旅行服务企业(机构)管理办法(试行)》的规定,“研学旅行,是指以中小学生为主体对象,以集体旅行生活为载体,以提升学生素质为教学目的,依托旅游吸引物等社会资源,进行体验式教育和研究性学习的一种教育旅游活动”。此外,研学旅行活动的参与主体多为中小学生即未成年人,这也意味着研学旅行活动在安全保障、组织管理层面具有更高要求。

(二)研学旅行的参与主体

当前研学旅行活动主要包含两种模式:其一为由学校组织和主办的集体研学活动,学校作为主办方,委托具有资质的市场主体担任承办方,共同完成研学旅行;其二为日前发展迅速的市场化研学旅行活动,即由研学机构通过市场化方式招募研学旅行营员,最终由有旅行社资质的主体具体实施。

二、研学旅行适用的主要政策与法律规范

2016年12月,国家旅游局发布了《研学旅行服务规范》(LB/T 054-2016),规定了研学旅行行业标准,规范研学旅行服务流程,这是关于研学旅行的第一个指导性行业标准,也是后续地方性规范的总体依据。2024年11月,文化和旅游部办公厅发布《关于促进旅行社研学旅游业务健康发展的通知》,进一步规范旅行社经营研学旅游业务。期间各地方逐步出台了地方性研学规范,例如北京市文化和旅游局2024年底发布《北京市旅行社组织或承办未成年人研学旅游服务规范(3.0版)》,对北京市旅行社组织或承办研学活动作出具体规定和要求。黑龙江省文化和旅游厅发布了《黑龙江省研学旅行服务企业(机构)管理办法(试行)》,对研学旅行服务企业(机构)及研学活动作出了具体规范要求。

在法律规范层面,研学旅行活动适用的主要规范包括《民法典》《旅游法》《消费者权益保护法》《未成年人保护法》《最高人民法院关于审理旅游纠纷案件适用法律若干问题的规定》《学生伤害事故处理办法》等。

三、研学旅行参与主体的法律责任边界

(一)学校

当学校作为研学旅行主办方和组织方时,既需要履行学校的教育、管理职责,又需要履行研学旅行主办方的安全管理和教育义务。根据《民法典》第一千二百条,学校应尽到教育、管理职责,学校对限制行为能力人受到人身损害承担过错责任;根据《研学旅行服务规范》,学校作为主办方应当制定安全管理制度、构建完善有效的安全防控机制,应当与承办方签署委托合同并按照合同履行义务,并派出老师随行;根据《学生伤害事故处理办法》,学校组织学生参加教育教学活动或者校外活动,未对学生进行相应的安全教育,并未在可预见的范围内采取必要的安全措施的,学生发生安全事故时应承担责任。

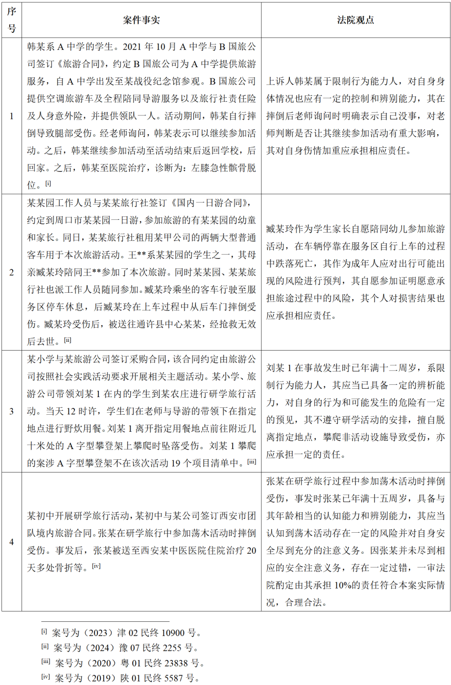
从案例来看,当研学旅行活动中发生人身伤害时,学校往往是第一责任主体。在笔者检索的研学旅行活动司法判例中,学校均被列为被告要求承担法律责任。尽管个案有所差异,但在司法实践中,法院在判定学校在研学活动中的责任时,通常遵循“过错责任”原则,当学校证明其已尽到教育、管理职责,已按照规定履行安全管理责任时,学校则无需对学生在研学旅行中遭受的人身伤害承担责任。因此,当学校被追究责任时,难点有二:一为如何证明学校已尽责,二为如何划分学校与研学旅行承办方的责任。经案例检索分析,笔者认为该等判断具有较强的个案属性及自由裁量属性,司法实践中尚无统一标准。对此,我们选择了几个有代表性的案例进行探讨:

图片


由案例可见,司法实践对于学校承担的责任及与研学旅行承办方之间的责任划分并无统一标准。从多数判例来看,我们倾向于理解司法实践对学校责任采取相对严格的责任认定,学校作为教育机构担任组织者时仍需履行其作为教育机构的组织保障义务,并不因委托承办方而发生转移。结合判例情况及规定,我们对学校作为研学旅行活动组织方提供以下建议:在遴选研学旅行活动承办方时,学校应选择具有资质的主体;研学旅行过程中,根据研学旅行规范的要求,学校应做好前期安全教育管理工作,并派随行老师参加,制定独立的安全应急预案及制度,学校随行老师应充分考虑未成年人特性积极履行管理职责,尤其需要做好证据留存工作,一旦发生人身伤害事件应第一时间应急处理。此外,学校应在与研学旅行承办方签署的协议中明确各方权利义务,尤其是发生人身损害时是否有追偿机制。

(二)研学机构

专业研学机构是近期发展快速且备受关注的主体,根据笔者观察,市场上较多研学机构均为提供课程设计、内容研发的公司,其中较多并不具备旅游业务许可资质,也因此受到主管部门的监管处罚措施。如前文所述,研学旅行的实质为具有明确教育主题的旅游活动,其前期招募及后期执行应当符合《旅游法》的规定,研学机构需要具备旅游业务许可资质或与具备该等资质的主体共同合作。《黑龙江省研学旅行服务企业(机构)管理办法(试行)》对此则有明确的规定:“研学旅行服务企业(机构),是指与研学旅行活动主办方、供应方签订合同,提供研学旅行服务的具有相应资质的旅行社或取得旅行社业务经营许可的研学机构”。对研学机构而言,其法律责任大致可分为前期、中期和后期:前期即招募阶段,中期即研学旅行过程中,后期即研学旅行结束后。

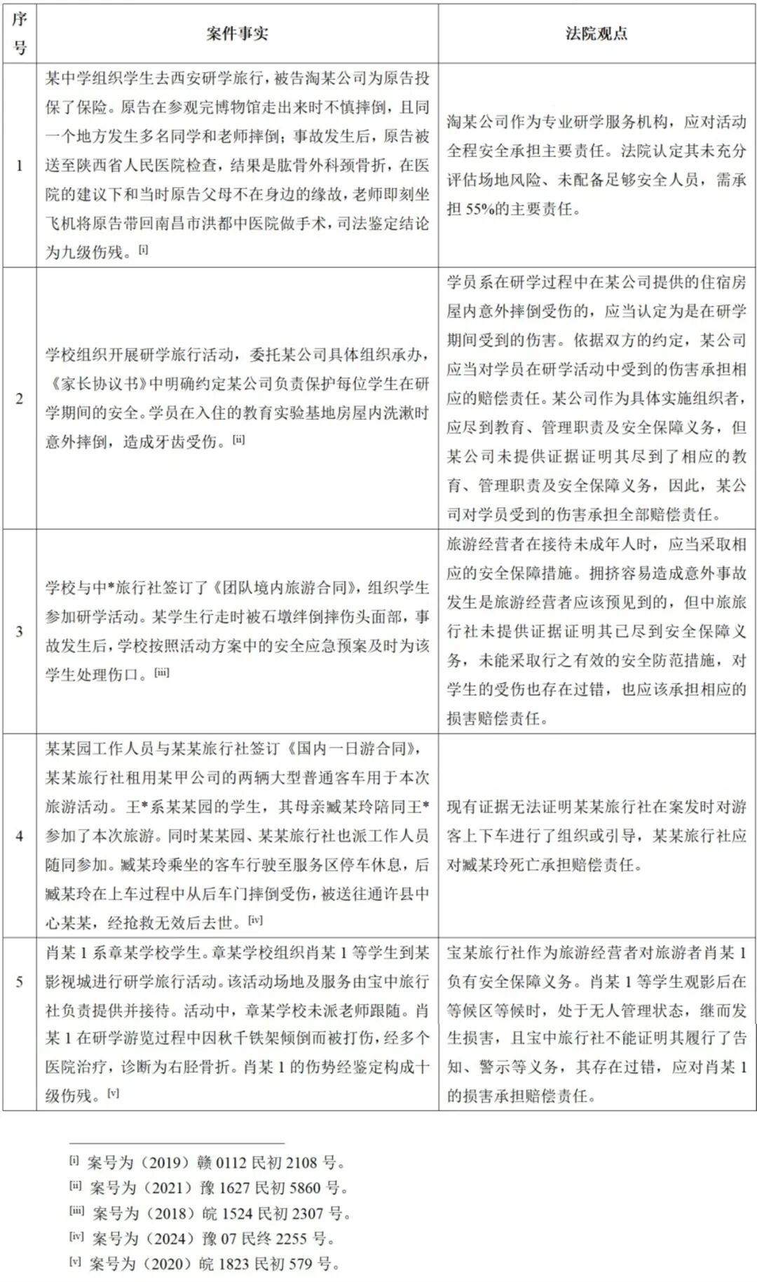
前期招募时应注意宣传合规。根据《旅游法》的规定,从事旅游活动的招徕和组织行为需要具有旅游业务许可,研学旅行的招募行为属于旅游活动中的“招徕活动”,因此研学机构在招募时应取得旅游业务许可或与具备许可的主体联合招募。从最近的监管案例来看,主管部门对于发布研学旅行招揽计划的机构更加关注是否由具备旅行社资质的主体实施,我们认为研学机构在招募中应明确体现其本身具备旅游业务许可,当其本身不具备旅游业务许可时,应当与具有资质的主体共同合作招募(其实质为委托第三方招徕),且研学旅行实施过程中也由该等有资质主体执行,案例具体如下:


图片


除需要具备旅游业务许可资质外,研学机构应注意不得虚假宣传,不应将普通旅游包装为研学旅行。例如《北京市旅行社组织或承办未成年人研学旅游服务规范》强调“严禁用夸大、模糊、偷换概念、语焉不详等方式虚假宣传揽客组团,不得欺骗、变相欺骗和误导诱导学生家长,充分保障消费者的知情权。严禁打着清华大学、北京大学等名校的旗号收客”;《关于促进旅行社研学旅游业务健康发展的通知》明确要求“在线旅游经营者发布研学旅游产品应履行内容审核责任和告知义务,确保平台信息内容真实准确”。

在中期研学旅行过程中,如研学机构仅提供课程设计和内容开发,那么仅需依据协议约定履行相关课程教学责任即可;如研学机构(须具有旅行社资质)同时负责研学旅游活动的实施,其责任等同于旅行社责任,其相关责任安排见下文。值得注意的是,实践中存在研学机构借用其他旅行社资质后自行负责研学活动实施的情形,根据《最高人民法院关于审理旅游纠纷案件适用法律若干问题的规定》第14条,旅游经营者准许他人挂靠其名下从事旅游业务,造成旅游者人身损害、财产损失,旅游者依据民法典规定请求旅游经营者与挂靠人承担连带责任的,人民法院应予支持。据此,作为挂靠人的研学机构应当与旅行社承担连带责任。

后期研学旅行结束后,研学机构往往会使用研学旅行中形成的摄影摄像作品用于宣传,此时需注意是否已取得客户肖像权的许可,避免发生侵权行为。

(三)研学旅行活动的实施主体

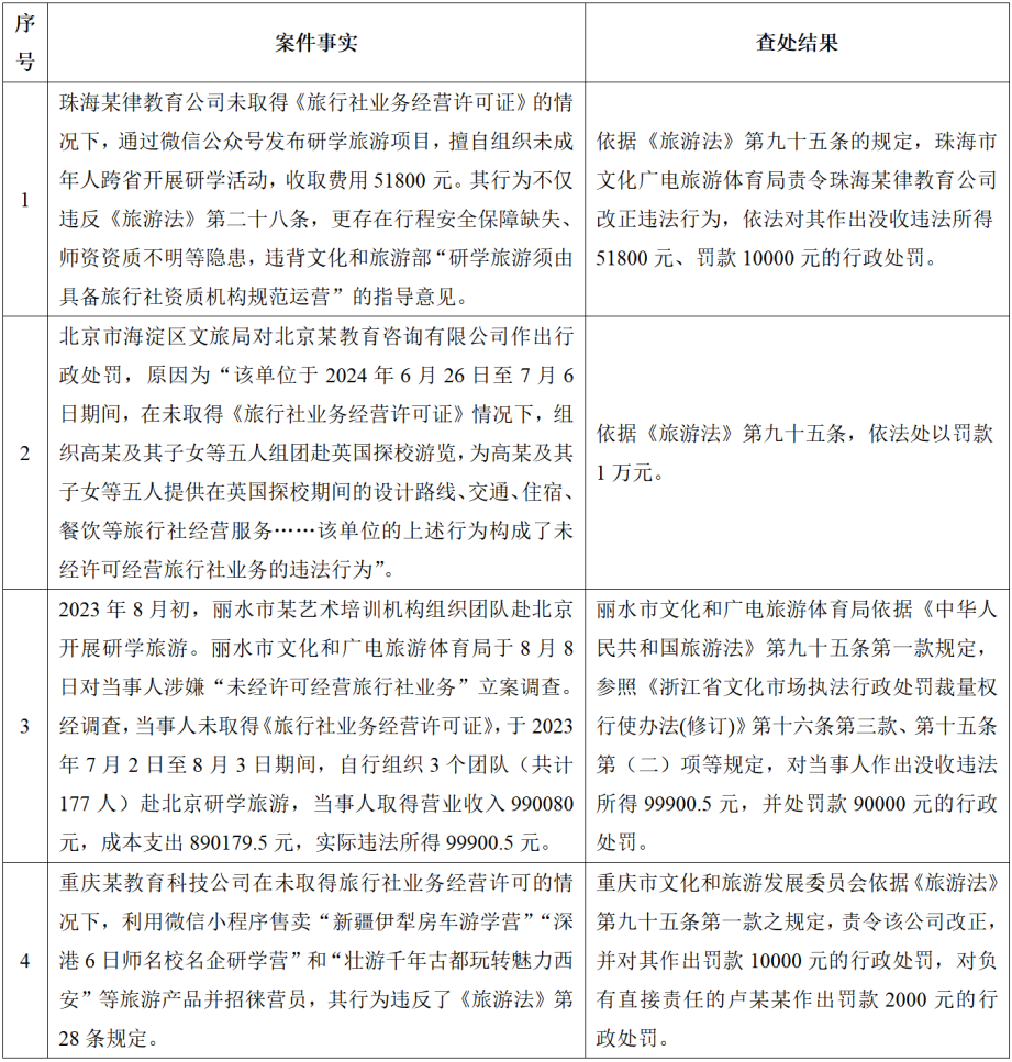
研学旅行承办方是《研学旅行服务规范》中“与研学旅行活动主办方签订合同,提供教育旅游服务的旅行社”,也是市场化研学活动及《旅游法》中的“旅游经营者”,是研学旅行活动的具体实施和执行主体,也是笔者检索案例中几乎无一例外承担主要责任的主体。从检索的案例来看,研学旅行的核心纠纷为生命权、身体权、健康权侵权纠纷,其他相关纠纷亦围绕人身损害侵权发生。在研学旅行活动中,承办方即为旅游活动经营者,其法律责任核心来源为《旅游法》《最高人民法院关于审理旅游纠纷案件适用法律若干问题的规定(2020修正)》的规定:“旅游经营者、旅游辅助服务者未尽到安全保障义务,造成旅游者人身损害、财产损失,旅游者请求旅游经营者、旅游辅助服务者承担责任的,人民法院应予支持。因第三人的行为造成旅游者人身损害、财产损失,由第三人承担责任;旅游经营者、旅游辅助服务者未尽安全保障义务,旅游者请求其承担相应补充责任的,人民法院应予支持。”根据笔者检索的案例情况,在研学旅行活动发生人身伤害事件时,无论该等人身伤害事件是何原因引起,例如是否为意外事件,旅行社均难辞其咎,为此笔者整理了部分案例裁判情况:


图片


(四)研学旅行中的辅助服务提供商

研学旅行中的辅助服务提供商是《研学旅行服务规范》中与研学旅行活动承办方签订合同,提供旅游地接、交通、住宿、餐饮等服务的机构,是《旅游法》中与旅游经营者存在合同关系,协助旅游经营者履行旅游合同义务,实际提供交通、游览、住宿、餐饮、娱乐等旅游服务的人。辅助服务提供者的法律责任核心来源是《旅游法》《最高人民法院关于审理旅游纠纷案件适用法律若干问题的规定(2020修正)》,在安全保障义务与承办方承担同等特别注意义务。


图片


(五)研学旅行参与者及家长

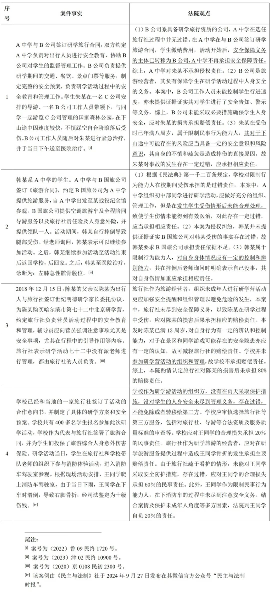
在研学旅行活动中,其参与者多为未成年人,尽管为限制民事行为能力人,但在研学旅行活动中其自身也负有在其认知范围内的注意义务,这也为诸多判例观点证实。而家长作为研学旅行参与者的法定监护人,应提供其子女的个人健康信息并履行如实告知义务,根据《最高人民法院关于审理旅游纠纷案件适用法律若干问题的规定(2020修正)》第八条,在旅游经营者已提示的情况下,若研学旅行营员仍参加不适合自身条件的旅游活动,导致旅游过程中出现人身损害、财产损失的,旅游者无需承担责任。简言之,研学旅行中的未成年人在其认知范围内承担法律责任,笔者整理了部分判例:


图片


研学旅行是一项综合性的旅游活动,一旦发生人身伤害事故,其主办方、承办方及研学旅行参与者和家长等各方均涉及相关法律责任的承担。基于此,研学业务的各方参与者均应通过协议约定、工作安排等明确各自权责。研学业务的合规管理需贯穿于资质获取、课程设计及履行、安全管理和知识产权保护全流程。尤其应注意活动进展过程中各方工作程序的留痕,方可为后续可能发生的争议提供支持。当然,各方尽职尽责避免任何事故发生,才是研学旅行活动的万全之道。

>>返回
招聘信息 | 联系方式 | 合作伙伴 | 站点地图 | 律所邮箱 | i华商