新闻动态
首页 > 行业资讯

新闻中心

国有拟上市公司同业竞争的认定与处理

一、引言:
一直以来,在企业首次公开发行股票并上市(以下简称“IPO”)过程中,同业竞争问题都是审核机构的审核重点。全面注册制以来,各上市板块同业竞争问题的审核标准趋于统一,即以“不存在对发行人构成重大不利影响的同业竞争”作为上市的实质性条件。对于国有拟上市公司而言,鉴于其实际控制人为国有资产管理机构(部分拟上市公司将国家出资企业认定为实际控制人),所控制的企业众多,对同业竞争的核查及解决提出了更大的挑战。本文将梳理国有拟上市公司同业竞争的认定规则及监管要求,并结合市场案例就国有拟上市公司同业竞争的处理提出相关建议。
二、国有拟上市公司同业竞争的认定标准与核定范围

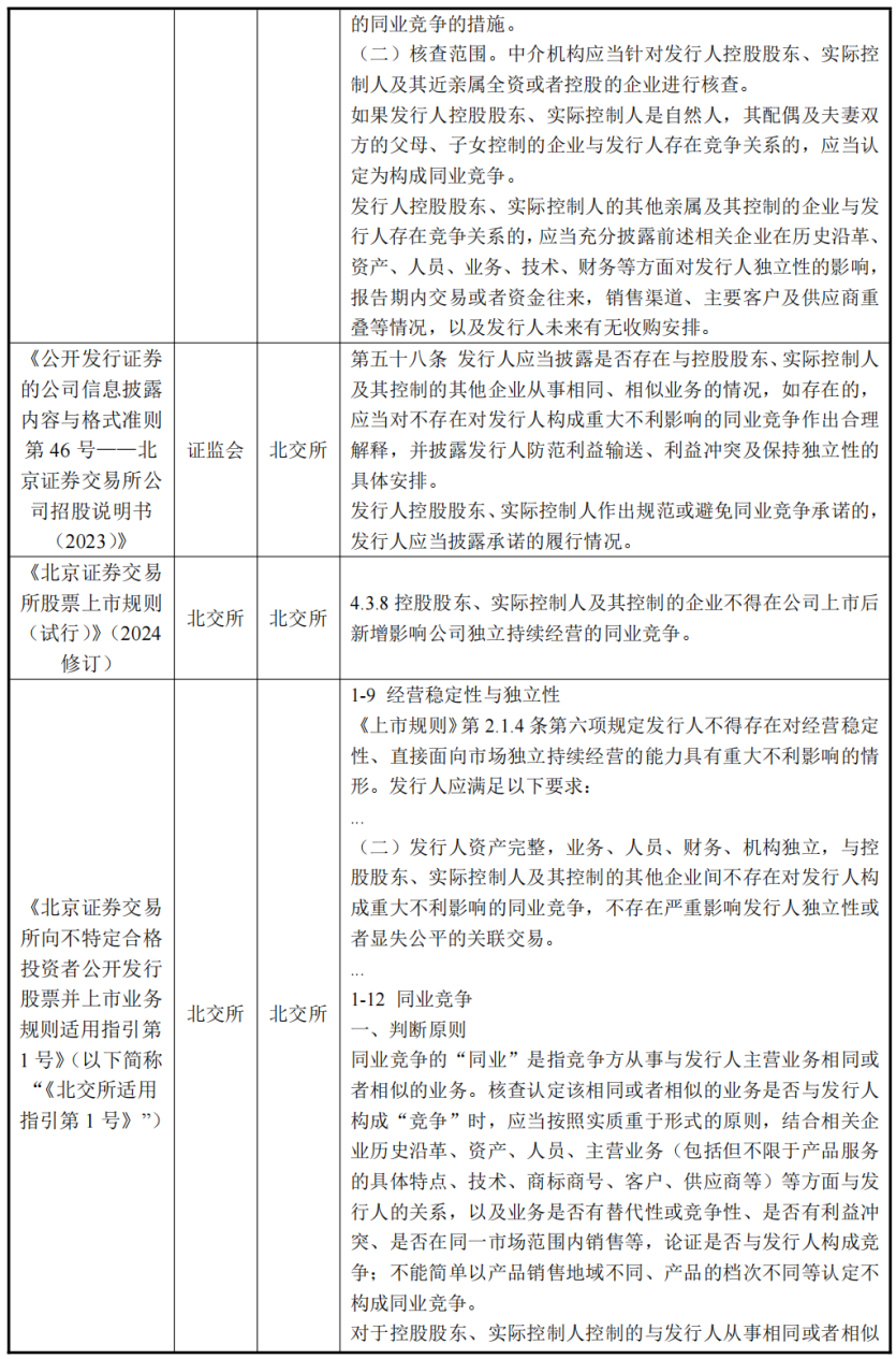
(一)IPO同业竞争的相关规定


拟上市公司同业竞争监管的相关规定主要以证监会、交易所等监管部门的规范性文件为主,主要如下:


图片图片图片


根据前述规定,相较于核准制下的严格禁止,全面注册制下,监管机构对各版块下同业竞争的审核标准趋于统一,即以“不存在对发行人构成重大不利影响的同业竞争”作为上市的实质性条件,允许不构成重大不利影响的同业竞争的存在,为同业竞争的认定及解决提供了一定的弹性空间。


(二)同业竞争的认定标准及核查范围


全面注册制下,对同业竞争的审核虽改变了以往一刀切的模式,但不代表放松审核,而是要求从实质重于形式的角度对是否构成同业竞争及是否构成重大不利影响进行判断,对拟上市公司及中介机构提出了新的挑战。


《适用意见第17号》及《北交所适用指引第1号》分别对沪深交易所、北交所拟上市公司同业竞争的判断原则及核查范围进行了明确。在对“同业”“竞争”及“竞争方”的判断上,《适用意见第17号》及《北交所适用指引第1号》均保持了一致;但在“重大不利影响”的判断,沪深交易所适用的《适用意见第17号》给出了定量化的规定,而北交所适用的《北交所适用指引第1号》则未作出明确规定,具体如下:


1.“同业”的判断

“同业”是指竞争方从事与发行人主营业务相同或者相似的业务。在具体核查过程中,判断是否构成“同业”,一般需要比较发行人与竞争方工商登记的经营范围是否存在交叉或重叠,判断其是否生产、经营相同或类似的商品类别、品种及服务项目;同时还需要结合双方实际业务开展情况,参考《国民经济行业分类》(GB/T4754-2017),判断发行人与竞争方是否落入相同的行业类别。


2.“竞争”的判断

在认定是否构成“竞争”时,应当按照实质重于形式的原则,结合相关企业历史沿革、资产、人员、主营业务(包括但不限于产品服务的具体特点、技术、商标商号、客户、供应商等)等方面与发行人的关系,以及业务是否有替代性、竞争性、是否有利益冲突、是否在同一市场范围内销售等,论证是否与发行人构成竞争;不能简单以产品销售地域不同、产品的档次不同等认定不构成同业竞争。


3.“竞争方”的判断

“竞争方”的核查范围包括发行人控股股东、实际控制人及其亲属全资或者控股的企业。如果发行人控股股东、实际控制人是自然人,其配偶及双方的父母、子女控制的企业与发行人存在竞争关系的,应当认定为构成同业竞争;对于其他亲属及其控制的企业与发行人存在竞争关系的,应当充分披露前述相关企业在历史沿革、资产、人员、业务、技术、财务等方面对发行人独立性的影响,报告期内交易或者资金往来,销售渠道、主要客户及供应商重叠等情况,以及发行人未来有无收购前述相关企业的安排。


对于国有拟上市公司而言,由于其实际控制人主要为国务院国资委或地方国资委、中央或地方国有企业以及中央国家机关或地方政府等,该等主体控制的企业众多,是否应将实际控制人控制的其他企业纳入同业竞争的核查范围以及如何进行核查,成为实务中的难点,以下笔者将结合相关规定及国有上市公司案例进行分析:


(1)仅受同一国资监管机构控制是否构成同业竞争的核查例外

根据《公司法》规定,国家控股的企业之间不仅因为同受国家控股而具有关联关系;同时,沪深北交易所上市规则均进一步规定,上市公司与国资委控制的其他企业受同一国有资产管理机构控制的,不因此而形成关联关系,但该法人的法定代表人、总经理或者半数以上的董事兼任上市公司董事、监事或者高级管理人员的除外。因此,从关联方认定标准上,我们理解,无论从《公司法》还是上市规则层面,均对同一国资监管机构下属企业进行了例外规定。但考虑到关联方的认定以及关联交易关注和规范的重点在于是否造成上市公司利益和资源的倾斜,和同业竞争问题涉及的实际控制人下属其他企业之间利益冲突、上市公司利益受损等存在一定差异,因此,无法直接认定同一国资监管机构下属企业不构成同业竞争。


虽然法律及上市规则层面未将仅受同一国资监管机构控制的企业作为同业竞争的核查例外,但在实务中,仍存在部分案例以发行人与同一国资监管机构控制的其他企业不构成法定关联方,同时,同业竞争的基础在于控股股东、实际控制人能够对与发行人存在业务竞争的下属企业经营管理实施控制,从而能够为其他下属企业攫取商业机会,从而损害发行人利益,而国资监管机构仅履行出资人职责,不从事具体的生产经营活动,不干涉下属企业日常的生产经营决策为由,将同一国资监管机构控制的企业排除在同业竞争的核查范围之外。


(2)是否可以国资监管机构层级划分同业竞争核查范围

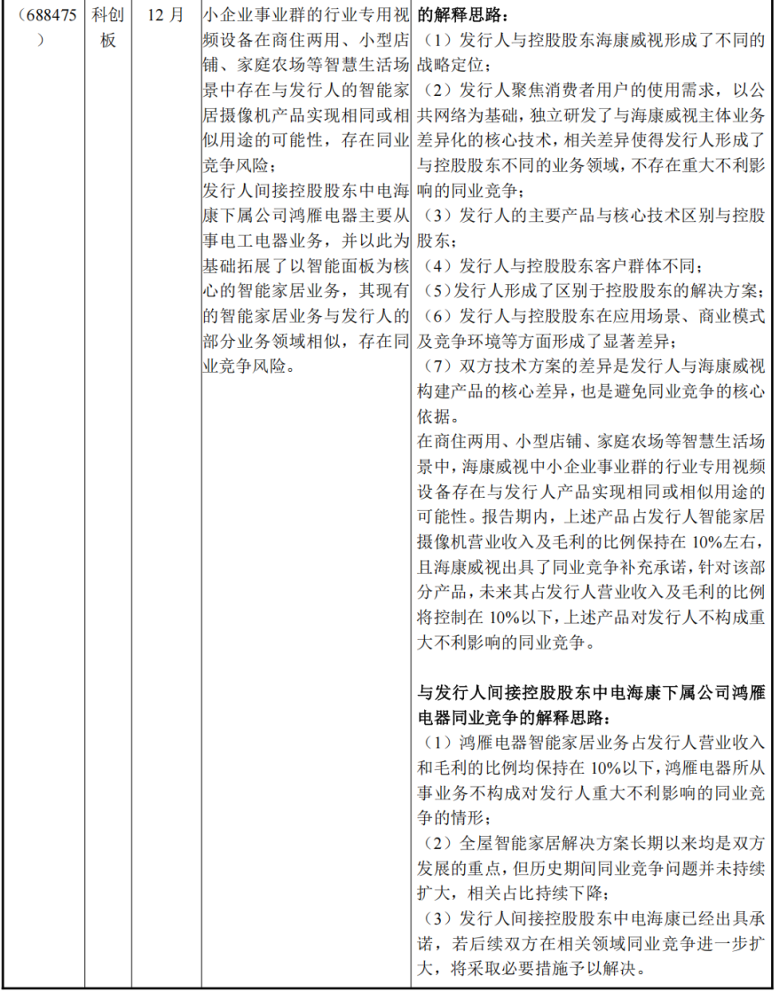
深交所于2021年2月18日发布《创业板注册制发行上市审核动态》(2021年第1期),针对国有拟上市公司同业竞争的核查范围作出了明确规定,具体如下:


图片


根据1994年2月25日中央机构编制委员会“中编 [1994] 1号文件”,重庆、广州、武汉、哈尔滨、沈阳、成都、南京、西安、长春、济南、杭州、大连、青岛、深圳、厦门、宁波共16市行政级别定为副省级。1997年,重庆升格为直辖市。截至目前,我国共有15个副省级市。


但是,除深交所创业板审核动态的规定外,其他上市板块对国资企业同业竞争的认定范围暂无明确规定。


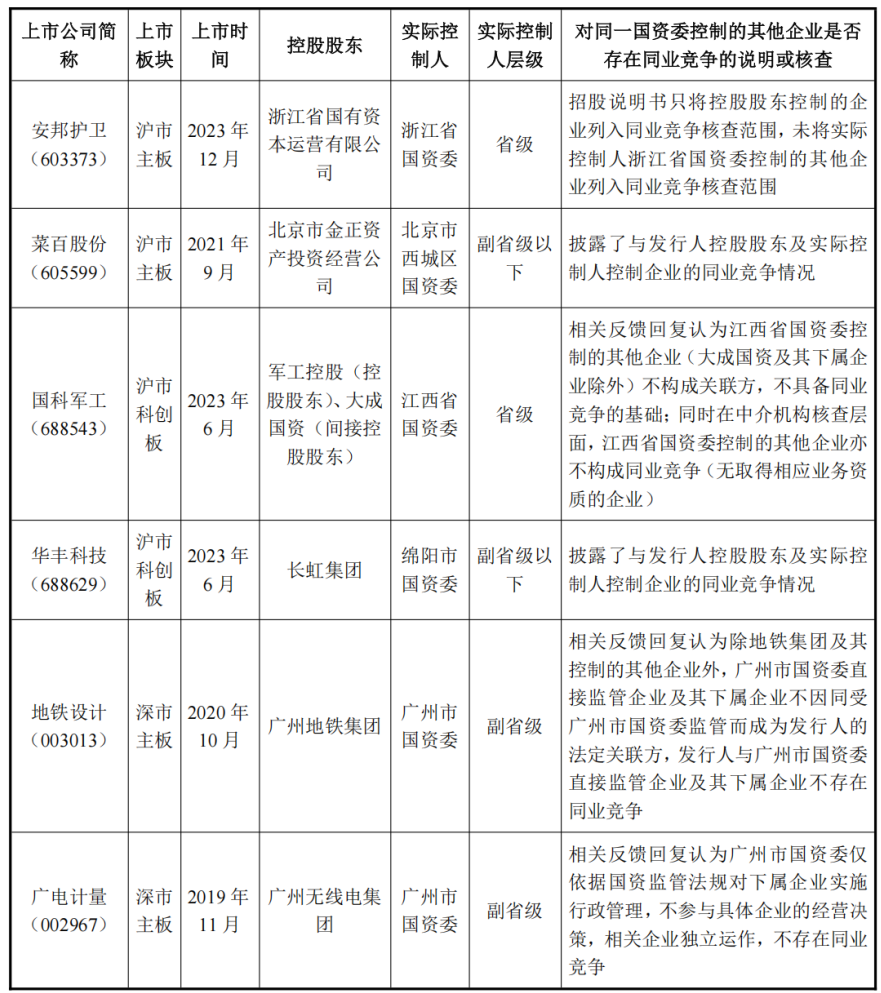
(3)已上市国有企业同业竞争的核查范围

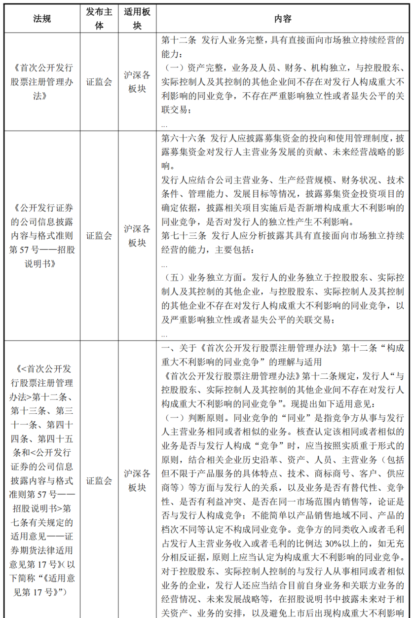
经查阅近年成功上市案例,国有企业在上市过程中的同业竞争问题认定情况如下:


图片图片


结合上述上市公司案例,在实务中,多数国资拟上市公司在IPO过程中参照深交所创业板审核动态规定,实际控制人为省级以上(含副省级)的国资监管机构的,未将国资监管机构控制的其他企业纳入同业竞争的核查范围,实际控制人为副省级以下的国资监管机构的,则对国资监管机构控制的其他企业进行了全面核查。


4.“重大不利影响”的判断


沪深交易所适用的《适用意见第17号》在“重大不利影响”的判断上给出了定量化的规定,明确了“竞争方的同类收入或者毛利占发行人主营业务收入或者毛利的比例达30%以上的,如无充分相反证据,原则上应当认定为构成重大不利影响的同业竞争”。北交所适用的《北交所适用指引第1号》原对“重大不利影响”提出了定性标准,要求保荐人及发行人律师应“结合竞争方与发行人的经营地域、产品或服务的定位,同业竞争是否会导致发行人与竞争方之间存在非公平竞争、利益输送、相互或者单方让渡商业机会情形,对未来发展的潜在影响等方面”进行核查判断,但2024年8月修订的《北交所适用指引第1号》删除了该部分内容,对“重大不利影响”的判断未作出明确规定。
三、国有拟上市公司同业竞争问题的主要处理思路

在核准制下,同业竞争问题的主要处理思路为采取相关措施消除竞争,包括彻底消除竞争方,以及在保留竞争方的同时,通过市场分割、委托经营、股权调整等方式消除“竞争”;全面注册制下,审核机构更加关注是否存在“构成重大不利影响的同业竞争”,因此,在无法消除竞争的情况下,可通过论述同业竞争不构成“重大不利影响”,以说明满足发行上市的实质性条件。


(一)通过消除“竞争”解决同业竞争问题

消除竞争方,即通过注销竞争方、停止开展相关竞争业务或由发行人收购竞争方股权/资产等方式彻底解决同业竞争问题,但该方式往往在一定程度上有损相关方利益,部分情况下还可能因历史遗留问题、国资审批、政策限制、业务特殊性等原因导致消除竞争方存在客观障碍。在无法消除竞争方的情况下,存在部分公司通过消除“竞争业务”或降低竞争的方式对同业竞争问题进行处理,具体如下:


1.市场划分


图片


2.委托经营


图片图片


(二)通过论述不构成“重大不利影响”说明满足上市的实质性条件


图片图片


四、结语

全面注册制下,各上市板块对同业竞争的认定、核查标准日趋统一,审核趋势愈加倾向实质重于形式的原则。对国有企业而言,其控股股东、实际控制人控制的企业往往数量繁多,同业竞争的解决亦受制于诸多客观因素,因此,在规则的基础上,如何审慎地确定同业竞争的核查范围以及寻求适合发行人的处理方案和解释路径,值得我们进一步研究探索。

>>返回
招聘信息 | 联系方式 | 合作伙伴 | 站点地图 | 律所邮箱 | i华商